Cuales Son Las Habilidades Motrices Basicas Del Ser Humano
Aquí no encontramos con desplazamientos saltos girosHabilidad básica manipulativa. Correr es una parte del desarrollo locomotor humano que aparece a temprana edad.

Las Habilidades Y Destrezas Basicas
Para mí las habilidades humanas son todas aquellas habilidades que te ayudan a mejorar como persona y a tener una.

Cuales son las habilidades motrices basicas del ser humano. Las habilidades motrices básicas cuya característica primordial es la locomoción locomotrices. El concepto de Habilidad Motriz Básica en Educación Física viene a considerar toda una serie de acciones motrices que aparecen de modo filogenético en la evolución humana tales como marchar correr girar saltar lanzar recepcionar. Las habilidades motoras basicas son las actividades motoras las habilidades generales que asientan las bases de actividades motoras mas avanzadas y especificas como son las deportivas correr saltar lanzar coger dar patadas o un balon escalar saltar a la cuerda y correr a gran velocidad son ejemplos tipicos de las consideradas actividades motoras generales.
Esta etapa de las habilidades motoras básicas ocurre entre los 7 y los 9 años. Las habilidades motoras básicas son aquellos movimientos que se presentan de manera natural en el hombre como correr saltar caminar etc. Tipos de habilidades motrices básicas.
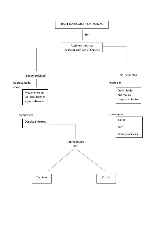
Las clasificaciones que propone Ruíz Pérez 1987 sobre las habilidades es de 3 tipos. La locomotriz la de estabilidad o no-locomotriz y la de manipulación. En este período es aconsejable llevar a cabo ciertas actividades lúdicas que requieren competencia.
La s habilidades MOTRICES son la coordinación el equilibrio el ritmo laagilidad el esquema corporal la lateralidad y la relación espacio-tiempo. Certeza Energía Tiempo Eficacia Flexibilidad Adaptabilidad HABILIDAD Capacidad Aprendizaje Resultados previstos. En cada una de las tratadas como son los desplazamientos saltos giros lanzamientos y recepciones se hará referencia a su concepto cómo debemos.
Son movimientos que tienen como objetivo fundamental el llevar al cuerpo de un lado a otro del espacio. Consideramos habilidades motrices básicas a los desplazamientos saltos giros lanzamientos y recepciones todos ellos relacionados con la coordinación y el equilibrio. Son capacidades de imprimir y recibir fuerza de los objetos así como controlar y.
Habilidades humanas en si mismo no nos dice más que una definición. Habilidades Motrices básicas de 10 a. Cuales son los drechos de los niños y niñas.
DESCUBRE la IMPORTANCIA de las HABILIDADES MOTRICES BÁSICAS en sólo 4 minutos Hola profesores y alumnos en éste vídeo les comparto mis ideas y conocim. Es el momento ideal para que los niños desarrollen la motricidad básica ya que los movimientos se vuelven más complejos y se van perfeccionando. En este artículo se pone de manifiesto las diferentes habilidades motrices básicas que presenta el ser humano.
Todos ellos son aspectos a ser desarrollados entre los 6 y los 12 años período comprendido entre la adquisición y desarrollo en el niño de las habilidades perceptivo-motrices y el desarrollo pleno del. Se refiera a la habilidad de valorar desde la propia cognición es decir tener la capacidad de analizar la información que nos falta para de esta manera optimizar y mejorar nuestras capacidades. Por otra parte Gil Contreras Díaz Lera 2006 sostienen que la motricidad se enfoca hacia el desarrollo del equilibrio la lateralidad la coordinación de movimientos la relajación y la respiración la organización espacio-temporal y rítmica la comunicación gestual postural y tónica la relación del niño con los objetos con sus compañeros y con los adultos el desarrollo.
El correr o la carrera permite al ser humano como también a los animales movilizarse de manera rápida y eficiente. Dentro de las habilidades básicas nos encontramos con. Domenec BF Chichen Itza Las habilidades humanas son todas aquellas habilidades que tiene un ser humano pero a mí me gustaría ir más lejos porque la palabra.
De eficacia flexibilidad y adaptabilidad además las habilidades motrices en sí constituyen el medio por el cual los individuos desarrollan las tareas motrices. Hay tres tipos de habilidades motrices básicas. Enumerar las 5 habilidades motrices básicas del ser humano con cada definición y sus respectivos ejemplos.
Lahabilidad motriz también incluye la mayor eficacia en las habilidades básicasdesplazamientos giros lanzamientos recepciones saltos. Todas estashabilidades se sustentan en las capacidades perceptivo-motrices de coordinacióny equilibrio. Las primeras están relacionadas con la racionalización y el uso de las normas de cortesía y de normas del buen hablante y buen oyente que son fundamentales para dirigirse a otros de modo respetuoso y que están condicionadas según la cultura de la sociedad.
La habilidad locomotriz es la que se refiere al movimiento del cuerpo en forma vertical u horizontal desplazándose de un punto a otro con una coordinación fluida. Para Slocum y James correr es en realidad una serie de saltos muy bien coordinados en los que el peso del cuerpo primero se sostiene en un pie luego lo hace en el aire después vuelve a sostenerse en el pie contrario para volver a hacerlo en el aire. Estas habilidades básicas encuentran un soporte para su desarrollo en las habilidades perceptivas las cuales.

Habilidades Motrices Basicas Ficha Interactiva Trabajo Educacion Fisica Planificacion De Educacion Fisica Actividades Educacion Fisica

Que Son Las Habilidades Motrices Basicas Y Para Que Sirven Al Ser Humano Educacion Fisica En Casa Youtube

Habilidades Motoras Basicas Y Especificas By Patricio Nelson Arias Falconi

Desarrollo De Las Habilidades Motrices Basicas En Ninos De 1 5 Anos En Educacion Inicial

Tema 1 Objetivos Y Contenidos Educacion Fisica Para Ninos En Ed Primaria

Habilidades Motrices Basicas Dimension Cognitiva Worksheet

7mogame Aprendizaje Motor Las Habilidades Motrices Basicas Coordinacion Y Equilibrio

Apuntes De Las Habilidades Motrices Ba Sicas

Educacion Infantil Las Habilidades Motrices Basicas

Educacion Fisica Infantil Es Una Adaptacin De La

Educacion Infantil Las Habilidades Motrices Basicas

Habilidades Motrices Basicas 6 Ideas Para Trabajar Con Ninos
Las Habilidades Motrices Basicas Mapa Mental

Pases Y Recepciones Habilidades Motrices Basicas

Educacion Infantil Las Habilidades Motrices Basicas

Habilidades Motrices Basicas Caracteristicas Tipos Ejemplos
Apunte 2 Habilidades Motoras Basicas 59846 20180408 20150505 133708 Pdf Musculo Movimiento Fisica

Educacion Infantil Las Habilidades Motrices Basicas






Post a Comment for "Cuales Son Las Habilidades Motrices Basicas Del Ser Humano"