Mapa Conceptual De La Dialectica De Hegel
La alteración cuantitativa modifica transforma provoca un cambio a la cualidad de las cosas que se trata. Introducción al capítulo en general.
Adorno Mapa Conceptual Pdf Dialectico Metafisica
No solo se convirtió en la base de la dialéctica materialista desarrollada por Karl Marx sino que también tuvo una fuerte influencia en el psicoanálisis.

Mapa conceptual de la dialectica de hegel. Voy a centrarme en Hegel que fundamentó la filosofía dialéctica1 en tres estadios. LEYES DE LA DIALECTICA. El mundo exterior es una idea procedente de la mente del hombre o de un ser sobrenatural.
Incluso a aquellas personas que han. MAPA CONCEPTUAL DIALECTICA DE HEGEL. Por arelis aguirre - hace 3 años.
La obra de arte es unicamente un instante provicional dentro de la evolucion dialecta de la idea. La continuación de la obra de Hegel y de Marx debe consistir en la elaboración dialéctica de la historia del pensamiento humano de la ciencia y la técnica. Fenómenos son experiencia de sensibilidad.
Mapa conceptual de la dialectica de hegel. La filosofía de Hegel difiere de otros sistemas filosóficos en que el pensador no trató de entender cuál es el significado de todo lo que existe. La dialéctica de Hegel principalmente es la concepción de la realidad en base a la contradicción y al análisis de una idea o situación determinando la mejor decisión.
Hegel creía que una personalidad sobresaliente que realiza acciones históricas mundiales es una moral indiscutible. Solo importa la grandeza del asunto no su significado moral. La mera indicación de números de volumen y de páginas se refiere a la edición de los Freunde des Verewigten Berlín 1832 ss.
También las que se narran sin palabras con imágenes o música. Lo bello corporeo o sencible es el aparecer de una belleza trscendente o ideal. Pero tanto en unos como en otros tal unidad se.
El origen de la historia entendido como el origen de las relaciones humanas. La única cosa real es la idea absoluta. Vista previa del texto.
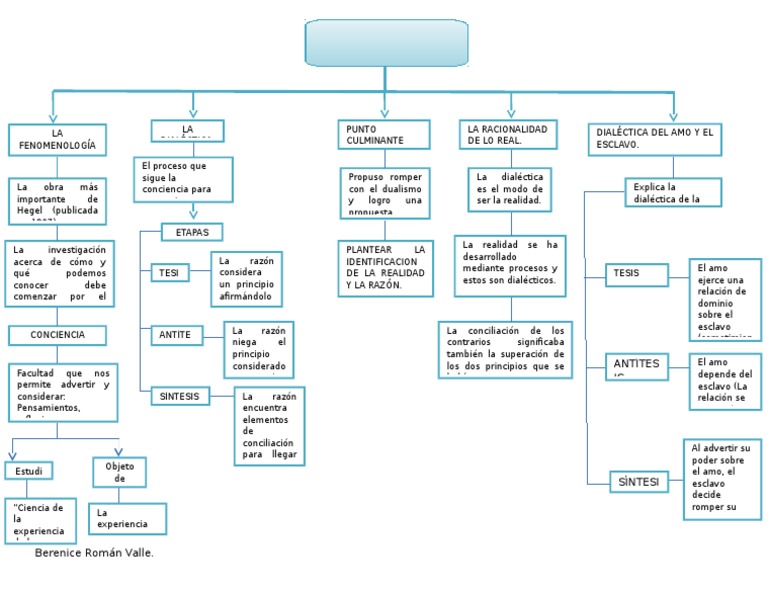
La dialéctica del amo y el esclavo plantea. La transformación de los estados de agregación del agua que a presión normal y hacia los 0º C pasa del fluido al sólido y hacia los 100º C pasa del líquido al gaseoso es decir que en esos dos. MAPA CONCEPTUAL DIALECTICA DE HEGEL.
La filosofía de Hegel es pues un idealismo absoluto. Los cuales se diferencian entre. Comienza en la idea.
Habiéndome educado en el bien montado taller conceptual de la fenomenología y tras haber si-. Ideas principales de Hegel. Incluso a aquellas personas que han sabido atravesar el torbellino lógico del Parménides de Platón les produce una mezcla de decepción.
Representa la cima del idealismo y el racionalismo moderno Hegel trató la Filosofia del Derecho en distintas obras La Dialéctica Georg W. Para Hegel la historia comienza cuando se enfrentan dos deseos dos conciencias deseantes. La historia se desarrolla por contradicciones.
Mapa conceptual del tema Esquema Textos Vínculos Introducción. Las ideas absolutas de la filosofía. Hegel y su dialectica.
La dialéctica de Hegel es una fuente constante de irritación. Mapa conceptual de la dialectica de hegel. Introducción nudo y desenlace.
DIALECTICA HEGELIANA agosto 2 Tema Sencillo. C había encontrado en el teatro la estructura triádica. DIALECTICA HEGELIANA agosto 2 Tema Sencillo.
En hegel la imagen se subordina al pensamiento. Crítica de la dialectica El individualismo y la teoría del Estado. Hegel 1770-1831 con su dialéctica pretenderá resolver esa tensión entre finito e infinito introduciendo el concepto tan caro en la época de progreso.
Crear un mapa mental. Todas las historias narradas tienen tres momentos. La dialéctica del amo y el esclavo es el nombre que se le da a una construcción teórica de Friedrich Hegel considerada como uno de los elementos claves de su filosofía que ha influenciado a muchos filósofos posteriormente.
Mapas Mentales Similares Esbozo del Mapa Mental. Por Yuletsy Gómez - hace 8 años. El tema fundamental de la filosofía de Hegel es lo infinito en su unidad con lo finito.
Las ideas existen por sí mismas. En hegel la imagen se subordina al pensamiento. Las ideas del filósofo se expresan a través de los conceptos básicos de su filosofía.
Con un portentoso dominio del saber y con una profundidad inigualable Hegel emprende la empresa de mostrar el ser en su totalidad. Las ideas solo existen en la mente del sujeto. Introducción a la dialéctica de HegelVersión mejorada mejora audio.
HEGEL Y SU FILOSOFÍA. Mapa conceptual de filosofia. Mapa conceptual dialectica de hegel.
Dialéctica La dialéctica es un método investigador donde hay antinomia generados por conceptos que conllevan a hipótesis. La dialéctica es la lógica que reúne a los opuestos en una nueva síntesis que los abarca y los supera una lógica de procesos una lógica que. El método histórico El espíritu de la nación La dialéctica y la necesidad histórica.
Hegel 1770-1831 es el punto culminante del idealismo alemán. Dialéctica Y Nacionalismo m052v292gon3. MEDITACION FILOSOFICA HEGELIANA.
Para el filósofo idealista la dialéctica es el devenir mismo de la realidad gracias al cual lo que es finito pasa a ser lo que debe ser infinito. Con la tecnología de Blogger. - El humano desea deseos del otro - El animal desea cosas y generalmente se las come 6.
Y no sólo porque llega a saber la totalidad. Sólo un conocimiento total y que sepa la totalidad de un modo absoluto merece según Hegel el nombre de verdadero conocimiento él lo llama ciencia. Mapas conceptuales historia de la filosofía.
KARL MARX- DIALECTICA MATERIALISTA MAPA. Lo real es universalidad del espiritu. La historia según la perspectiva de Hegel.
-La dialéctica impartía sus propias peculiaridades a su interpretación del derecho. HEGEL Y SU FILOSOFÍA - Mapa Conceptual. Esta unidad que en los escritos teológicos se reconoce y ensalza en la religión en los escritos posteriores la reconoció en la filosofía.
31 la historia humana tiene un sentido porque tiende a un fin determiando igualmente tiene un desenvolvimiento dialectico 32 el fin de la historia conduce ala libertad de pueblos pero solo se da en el Estado de derecho. MAPAS CONCEPTUALES DE FILOSOFÍA 1. MAPA CONCEPTUAL EDUMEDIA - EQUIPO 2 - 300411.
Por medio de la suposición se generan conflictos y de estos se busca alguna solución. Pero antes que él Aristóteles 300 a. Georg Wilhelm Friedrich Hegel.
La Dialectica De Hegel Mapa Mental Amostra
La Dialectica Y Espiritu Absoluto De He Mapa Mental
La Dialectica Materialista Mindmeister Mapa Mental
![]()
Mapa Conceptual Hegel Dialectica Y Nacionalismo Psicopatologia Studocu
Hegel El Ser Pdf Dialectico Nada
Dialectica De Hegel Mapa Mental Amostra

Mapa Conceptual Hegel By Juan Cifuentes

Pin En Mapas Conceptuales Historia Del Pensamiento
Filosofia Del Espiritu De Hegel Mapa Conceptual Google Drive

Calameo El Pensamiento Marxista

Recuperacion De Filosofia Mapa Conceptual Dialectica De Hegel
Mapa Conceptual De Filosofia Pdf Dialectico Razon
Dialectica De Hegel Mapa Mental
Hegel La Filosofia Del Espiritu
Dialectica Critica Mapa Conceptual Pdf Dialectico Sociologia
Mapa Conceptual Dialectica Dogmatica Y Praxis Dialectica Sobre El Marxismo Pdf





Post a Comment for "Mapa Conceptual De La Dialectica De Hegel"